Köns- och genusanalys
-
Metoder
- Ompröva forskningsprioriteringar och -resultat
- Ompröva koncept och teorier
- Formulera forskningsfrågor
- Analysera kön
- Analysera genus
- Analysera hur kön och genus interagerar
- Analysera faktorer som relaterar till kön och genus
- Processer för innovationsteknik
- Utforma forskning inom hälsa och biomedicin
- Deltagarbaserad forskning och design
- Ompröva standarder och referensmodeller
- Ompröva språk och visuella representationer
- Termer
- Checklistor
Fallstudier
Policyrekommendationer
Förändring av institutioner
Filmer
Kemikalier: Utforma forskning inom hälsa och biomedicin
Abstract
The Gendered Innovations project was asked by the European Commission to analyze several of its Framework Programme 7 (FP7) projects. This case study examines the "Reproductive Effects of Environmental Chemicals in Females" (REEF) project. We identify gendered innovations, methods of sex and gender analysis, and points of potential "value added" through the future application of gendered innovations methods.
The Challenge:
The potential effects of environmental chemicals (ECs) on human reproductive health have been studied predominantly in men. An expert group reporting to the World Health Organization (WHO) states that "changing trends in female reproductive health have been much less studied than those in males," despite the fact that "female reproductive development is also susceptible to endocrine interference" (Damstra et al., 2002).
Method: Designing Health and Biomedical Research
Researchers have designed experiments to close gaps in scientific knowledge of the potential effects of ECs on female reproductive health. Sampling female animals in controlled experiments has created new knowledge regarding physiological and genetic outcomes of EC exposure. Researchers have also sampled pregnant female animals, which allows the use of pregnancy outcomes as endpoints. Further, studying pregnant females has uniquely allowed researchers to investigate the effects of in utero EC exposure on both female and male fetuses and to elucidate sex differences in the sensitivity.
Gendered Innovations:
- The REEF project focused on the effects of environmental chemical exposure on pregnant females and on their female and male offspring.
- By analyzing sex, the REEF project compared in-utero EC effects on females and males, including humans. Further, post-natal animal studies have potential significance for monitoring EC effects in humans.
Potential Value Added to Future Research through the Future Application of Gendered Innovations Methods
- Investigating possible interactions between pregnancy and EC effects
- Understanding the influence of sex, age, occupation, geographic location, socioeconomic status, diet, and body composition in potential EC effects on humans
Bakgrund: Projektet Reproductive Effects of Environmental Chemicals in Females (REEF) inom Europeiska unionens sjunde ramprogram (FP7)
Innovation med genusperspektiv 1: Studera effekterna av miljökemikalier hos dräktiga hondjur och deras avkomma
Metod: Utforma forskning inom hälsa och biomedicin
Innovation med genusperspektiv 2: Jämföra effekter av miljökemikalier hos hon- och handjur
Metod: Analysera kön
Potentiellt mervärde för framtida forskning genom tillämpning av innovationsmetoder med genusperspektiv
Mervärde 1: Undersöka möjlig interaktion mellan graviditet och effekter av miljökemikalier
Mervärde 2: Förstå vilken påverkan kön, ålder, sysselsättning, geografisk plats, socioekonomisk status och kroppssammansättning kan ha för effekterna av miljökemikalier på människan
Metod: Analysera faktorer som relaterar till kön och genus
Konklusioner
Citerade verk
Bakgrund
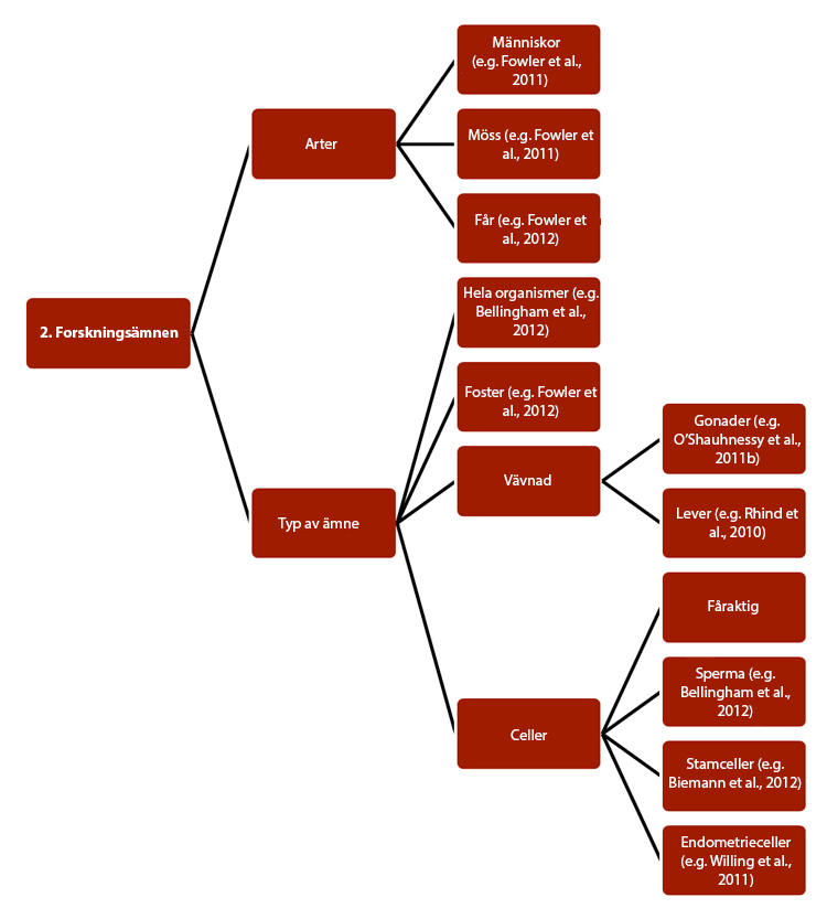
REEF-projektet är en undersökning av effekterna av miljökemikalier (inklusive hormonstörande ämnen) på däggdjur, med potential att förbättra människors hälsa genom att möjliga risker med miljökemikalier identifieras. REEF-forskarnas "främsta uppgift är att fastställa hur kvinnliga foster påverkas av exponering för miljökemikalier" (REEF, 2009b). I det här projektet studeras även manliga foster (Fowler et al., 2008).
Diagrammet nedan visar relationerna mellan en undergrupp av REEF-försök:

I försök med "kemikaliecocktails" uppnåddes miljömässigt relevanta doser av miljökemikalier med en kohort av får som betade på mark gödslat med avloppsslam. Djuren exponerades för en komplex blandning av kemikalieföreningar som bättre liknar de exponeringsmönster som människor drabbas av, än laboratorieförsök med en kemikalie åt gången (NECTAR, 2009). Effekterna av miljökemikalier kan vara additiva, alltså att exponering för två eller fler kemikalier i en viss koncentration kan ge värre effekter, även om exponeringen för endast en kemikalie i samma koncentration inte skulle vara skadlig. Dessutom kan effekterna vara synergistiska, vilket innebär att effekterna av exponeringen för två eller fler kemikalier kan bli större eller annorlunda än summan av deras effekt var och en för sig (Kortenkamp et al., 2011; Crews et al., 2003). I samband med den här fallstudien inkluderas avsiktlig exponering (till exempel rökning) – se diagrammet.

Innovation med genusperspektiv 1: Studera effekterna av miljökemikalier hos gravida kvinnor och deras barn
REEF har utvecklat nya strategier för att studera effekterna av miljökemikalier hos gravida kvinnor och deras barn, med relevans för miljöövervakning och lagstiftning. Forskare kombinerade en rad olika etablerade tillvägagångssätt bestående av 1) metodologier, 2) undersökningsobjekt, 3) generationskohorter, 4) exponeringsvägar och 5) ändpunktsbestämning – se diagrammet.





Studierna har också ökat de grundläggande kunskaperna om graviditet, särskilt livmodervävnadens funktioner och epigenetik (Sandra et al., 2010). Vissa av dessa fynd beskrivs i Innovation med genusperspektiv 2.
Metod: Utforma forskning inom hälsa och biomedicin
REEF-forskarna utformade försök med får, möss och människor och har tagit prov från både honor och hanar samt gravida och icke-gravida kvinnor (Pocar et al., 2012a; Pocar et al., 2012b). Det här upplägget gör det möjligt att identifiera könsspecifika effekter av kemikalieexponering (till exempel ovariell atresi hos kvinnor och dålig spermakvalitet hos män). Dessutom innebär det att könsskillnader när det gäller effekter av miljökemikalier kan identifieras eller uteslutas.
Innovation med genusperspektiv 2: Jämföra effekter av miljökemikalier hos hon- och handjur
REEF-forskare har identifierat likheter och skillnader i effekterna av miljökemikalier hos hon- och handjur. Några exempel:
- Likheter och skillnader mellan könen i fråga om effekter av miljökemikalier på benhomeostas. Tackor och baggar som betar på marker som gödslats med avloppsslam och därför innehåller miljökemikalier, uppvisar försämrad benhomeostas, men "benvävnaden är känsligare hos baggar än hos tackor när det gäller föroreningarna i avloppslammet". I synnerhet uppvisar baggarna ökad bentäthet och minskat benmärgsutrymme i större utsträckning än hos tackorna (Lind et al., 2009).
- Könsskillnader i effekter av miljökemikalier i överföringen mellan generationer: När dräktiga möss exponeras för en given koncentration av PCB-gifter (polyklorerade bifenyler) uppvisar deras ungar könsspecifika utvecklingsdefekter, bland annat follikulär atresi hos honor och försämrad spermakvalitet hos hanar. Ärftligheten hos dessa effekter skiljer sig dock: det är bara den första generationens honor som påverkas, medan hanarna påverkas upp till den tredje generationen (Pocar et al., 2012b). Dräktiga honor i det här försöket matades med upp till 100 μg/kg/dag av en blandning av PCB-kongener 101 och 118. Båda kongenerna har tillskrivits toxiska ekvivalensfaktorer (TEF-värden) på 0,00003 (U.S. EPA, 2009; Van den Berg et al., 2005). Exponeringen motsvarar 0,03 μg toxisk ekvivalent (TEQ) /kg/dag, eller 30 000 pg TEQ/kg/dag, vilket är långt högre än normala intag hos människan, som uppskattas till 1 pg TEQ/kg/dag (Judd et al., 2004).
- Likheter och skillnader mellan kön i möjliga miljökemikalieeffekter på leverutvecklingen hos mänskliga foster: Forskare som undersökt mRNA-transkription och proteinuttryck i fosterlevern fann skillnader mellan foster vars mödrar rökte och foster vars mödrar var icke-rökare. I vissa fall var den observerade effekten densamma hos foster av båda könen som exponerats för rök; båda uttryckte högre nivåer av EPHX1 än icke exponerade foster. I andra fall fanns det könsskillnader mellan observerade effekter. Manliga foster som utsatts för rök uppvisade undertryckta GGT1-, CYP2R1- och CAR-gener, medan inga gener fanns vara undertryckta hos kvinnliga foster som utsatts för rökning (O'Shaughnessy et al., 2011a) – se diagrammet.

Metod: Analysera kön
Genom att studera djur av båda könen har forskare identifierat både likheter och skillnader i effekter av miljökemikalier (Pocar et al., 2012a; Lind et al., 2009). I många REEF-studier har man utgått från båda könen i försök och undvikit svårigheterna som det innebär att utvärdera könsskillnader genom metaanalyser av enkönade försök (Fowler et al., 2011; O'Shaughnessy et al., 2011a).
Potentiellt mervärde för framtida forskning genom tillämpning av innovationsmetoder med genusperspektiv
Mervärde 1: Undersöka möjlig interaktion mellan graviditet och effekter av miljökemikalier
Forskare kan få ytterligare kunskap genom att analysera faktorer som relaterar till kön. För kvinnor kan graviditet var en viktig bestämningsfaktor för exponering för miljökemikalier och dess konsekvenser. I många REEF-studier har man jämfört handjur med icke-dräktiga hondjur, och i andra studier har man undersökt dräktiga hondjur i detalj, men ingen studie har specifikt jämfört dräktiga och icke-dräktiga hondjur. Sådana jämförelser skulle kunna ge information om dräktighetens effekter på miljökemikaliers absorption, mobilisering och metabolism.
Mervärde 2: Förstå vilken påverkan kön, ålder, sysselsättning, geografisk plats, socioekonomisk status och kroppssammansättning kan ha för effekterna av miljökemikalier på människan
Om REEF-projektet utökas till att inkludera epidemiologiska studier av människopopulationer, kan många variabler utöver kön vara viktiga för att förstå exponering och effekter av miljökemikalier.
Metod: Analysera faktorer som relaterar till kön och genus
Variabler att ta hänsyn till:
- Ålder vid exponering:
Medan vuxna i huvudsak exponeras för miljökemikalier genom mat kan barn få sådana ämnen i sig när de stoppar fingret i munnen (Sexton et al., 2004). Luftburna miljökemikalier (gaser, aerosoler och partiklar) tenderar att vara som mest koncentrerade nära marken, så barns kortare längd kan öka risken att de andas in miljökemikalier (Moya et al., 2004). Ålder påverkar såväl följderna av exponeringen som exponeringsmönstret. Miljökemikalier kan ge olika effekter på foster, spädbarn, barn före puberteten och vuxna (Barker, 2004).
Ålder kan samverka med kön, Människor som exponerats för oorganisk arsenik via dricksvattnet, metaboliserar kvinnor den mycket giftiga oorganiska arseniken till mindre giftig dimetylarsenik betydligt effektivare än män. Denna observerade könsskillnad har koppling till åldern; kvinnors metaboliska fördel försvinner efter menopaus (Lindberg et al., 2008).
- Sysselsättning:
Könsuppdelningen inom arbetslivet påverkar exponeringen för miljökemikalier inom jordbruket. I områden där jordbruket är mekaniserat, som USA och i Europa, är majoriteten av lantarbetarna män (U.S. Department of Labor Employment and Training Association, 2010; NationMaster Labor Statistics, 2010). I dessa länder är de flesta arbetare som utsätts för pesticider män (Rusiecki et al., 2004). I Afrika däremot är 75 procent av lantarbetarna kvinnor (London et al., 2002; NationMaster Labor Statistics, 2010). Ojämlikheter mellan könen bidrar till andra problem: kvinnor i utvecklingsländer har ofta sämre utbildning än män och har därför svårare att läsa varningsetiketter på bekämpningsmedel. I många länder var det också mindre troligt att kvinnor hade tillgång till skyddsutrustning som handskar och ansiktsskydd (London et al., 2002).
Könsroller påverkar mönstren både hos avlönad och oavlönad arbetskraft och kan därför påverka risken för exponering för miljökemikalier via hushållsarbete (Snijder et al., 2012). Färska studier tyder på att kvinnor utför mellan 65 och 75 procent av allt rengöringsarbete i amerikanska hushåll (Coltrane, 2000). Städning i hemmet innebär en potentiell exponering för nonylfenol, eftersom “nonylfenol […] och dess etoxylater ofta används som ytaktiva ämnen i rengöringsmedel för industri och hushåll” (Wilson et al., 2007). Befintliga studier av nonylfenolnivåer i urin visar inga signifikanta skillnader mellan könen (Calafat et al., 2005).
- Socioekonomisk status:
Mätningar av socioekonomisk status, som hushållsinkomst, korrelerar i vissa fall med mätningar av exponering för miljökemikalier. Bland amerikaner är halten i urin av triclosan, "en syntetisk kemikalie med antimikrobiell aktiviteten med brett spektrum som använts i stor omfattning i hushållsprodukter, däribland produkter för personlig hygien, textiler och husgeråd av plast", som högst hos människor med de högsta hushållsinkomsterna (Calafat et al., 2008a). En annan typ av miljökemikalier – mjukgörarna bisfenol A och 4-tert-oktylfenol – visar motsatt mönster, där koncentrationerna i urin är högst bland låginkomstgrupper (Calafat et al., 2008b). Låg socioekonomisk status kan öka exponeringen för föroreningar. I USA är det en oproportionerligt hög andel människor med låg inkomst som bor i sämre områden med höga nivåer av föroreningar, till exempel områden kring sopförbränningsanläggningar (Mohai et al., 2009). Forskare i England undersökte relationen mellan miljöföroreningar i ett visst område och de boendes socioekonomiska status. Förhållandena är komplexa, och observerade trender är känsliga för hur man väljer att mäta både föroreningar och välstånd (Briggs et al., 2008).
- Geografisk plats: Den geografiska plats man befinner sig på kan avgöra exponeringen för miljökemikalier. Människor kan till exempel exponeras för pesticider genom besprutning från luften, trots att de inte är lantarbetare (Ward et al., 2000).
- Kroppssammansättning: Vuxna med högre BMI i USA har signifikant högre koncentrationer av BPA i urinet än människor med lägre BMI, och BPA-nivåerna är korrelerade med BMI över ett brett intervall (Lang et al., 2008). Trots att det är väl bevisat att exponering för BPA kan orsaka fetma i djurmodeller, kan feta människor också ackumulera högre BPA-nivåer på grund av att sammansättningen – likt många miljökemikalier – är lipofil (Vandenberg et al., 2007).
Konklusioner:
Effekter av miljökemikalier kan inte förstås fullt ut hos kvinnor eller män utan att man studerar graviditet och fosterutveckling på grund av de unika förhållandena i livmodern och känsligheten hos foster för vissa former av exponering för miljökemikalier. Ett viktigt mål för REEF-forskare är att "integrera mus- och fårstudierna med […] studier av människan" (REEF, 2009b). Sådan integrering kräver att man tar hänsyn till sociala faktorer som genusroller och socioekonomisk status, förutom biologiska faktorer som ålder, kön och kroppssammansättning.
Citerade verk
- Bakker, R. (2011). Maternal Lifestyle and Pregnancy Complications: The Generation R Study. Rotterdam: Optima Grafische Communicatie.
- Barker, D. (2004). The Developmental Origins of Adult Disease. Journal of the American College of Nutrition, 23 (S6), 588S-595S.
- Barbeau, E., Krieger, N., & Soobader, M. (2004). Working Class Matters: Socioeconomic Disadvantage, Race/Ethnicity, Gender, and Smoking in the National Health Information Survey (NHIS) 2000. American Journal of Public Health, 94 (2), 269-278.
- Bautier, P. (2006). International Women's Day: A Statistical View of the Life of Women and Men in the EU25. Luxembourg: Eurostat Press Office
- Bellingham, M., McKinnell, C., Fowler, P., Amezaga, M., Zhang, Z., Rhind, M., Cotinot, C., Mandon-Pepin, B., Evans, N., & Sharpe, R. (2012). Foetal and Post-Natal Exposure of Sheep to Sewage Sludge Chemicals Disrupts Sperm Production in Adulthood in a Subset of Animals. International Journal of Andrology, (epub ahead of print).
- Biemann, R., Santos, A., Santos, A., Riemann, D., Knelangen, J., Blüher, M., Koch, H., & Fischer, B. (2012). Endocrine Disrupting Chemicals Affect the Adipogenic Differentiation of Mesenchymal Stem Cells in Distinct Ontogenetic Windows. Biochemical and Biophysical Research Communications, 417 (2), 747-752.
- Boyle, P., & Ferlay, J. (2004). Cancer Incidence and Mortality in Europe, 2004. Annals of Oncology, 16 (3), 481-488.
- Briggs, D., Abellan, J., & Fecht, D. (2008). Environmental Inequality in England: Small Area Associations between Socio-Economic Status and Environmental Pollution. Social Science in Medicine, 67 (10), 1612-1629.
- Calafat, A., Ye, X., Wong, L., Reidy, J., & Needham, L. (2008a). Urinary Concentrations of Triclosan in the U.S. Population: 2003-2004. Environmental Health Perspectives, 116 (3), 303-307.
- Calafat, A., Ye, X., Wong, L., Reidy, J., & Needham, L. (2008b). Exposure of the U.S. Population to Bisphenol A and 4-tertiary-Octylphenol: 2003–2004. Environmental Health Perspectives, 116 (1), 39-44.
- Calafat, A., Wong, L., Kuklenyik, Z., Reidy, J., & Needham, L. (2007). Polyfluoroalkyl Chemicals in the U.S. Population: Data from the National Health and Nutrition Examination Survey (NHANES) 2003–2004 and Comparisons with NHANES 1999–2000. Environmental Health Perspectives, 115 (11), 1596-1602.
- Calafat, A., Kuklenyik, Z., Reidy, J., Caudil, S., Ekong, J., & Needham, L. (2005). Urinary Concentrations of Bisphenol A and 4-Nonylphenol in a Human Reference Population. Environmental Health Perspectives, 113 (4), 391-395.
- Coltrane, S. (2000). Research on Household Labor: Modeling and Measuring the Social Embeddedness of Routine Family Work. Journal of Marriage and Family, 62 (4), 1208-1233.
- Crews, D., Putz, O., Thomas, P., Hayes, T., & Howdeshell, K. (2003). Wildlife as Models for the Study of how Mixtures, Low Doses, and the Embryonic Environment Modulate the Action of Endocrine-Disrupting Chemicals. Pure and Applied Chemistry, 75 (11-12), 2305-2320.
- Damstra, T., Barlow, S., Bergman, A., Kavlock, R., & Van der Kraak, G. (2002). Global Assessment of the State-of-the-Science of Endocrine Disruptors. Geneva: World Health Organization (WHO).
- Ferlay, J., Autier, P., Boniol, M., Heanue, M., Colombet, M., & Boyle, P. (2006). Estimates of the Cancer Incidence and Mortality in Europe in 2006. Annals of Oncology, 18 (3), 581-592.
- Fowler, P., Bellingham, M., Sinclair, K., Evans, N., Pocar, P., Fischer, B., Schaedlich, K., Schmidt, J., Amezaga, M., Bhattacharya, S., Rhind, S., & O’Shaughnessy, P. (2012). Impact of Endocrine-Disrupting Compounds (EDCs) on Female Reproductive Health. Molecular and Cellular Endocrinology, 355 (2), 231-239.
- Fowler, P. (2012). REEF (Reproductive Effects of Environmental Chemicals in Females): Presentation at the Gendered Innovations Expert's Meeting, May 18th-19th, Centro Nacional de Investigaciones Oncológicas (CNIO), Madrid.
- Fowler, P., Bhattacharya, S., Flannigan, S., Drake, A., & O'Shaughnessy, P. (2011). Maternal Cigarette Smoking and Effects on Androgen Action in Male Offspring: Unexpected Effects on Second-Trimester Anogenital Distance. Journal of Clinical Endocrinology and Metabolism, 96 (9), E1502-E1506.
- Fowler, P., Cassie, S., Rhind, S., Brewer, M., Collinson, J., Lea, R., Baker, P., Bhattacharya, S., & O'Shaughnessy, P. (2008). Maternal Smoking during Pregnancy Specifically Reduces Human Fetal Desert Hedgehog Gene Expression during Testis Development. Journal of Clinical Endocrinology and Metabolism, 93 (2), 619-626.
- Judd, N., Griffith, W., & Faustman, E. (2004). Contribution of PCB Exposure from Fish Consumption to Total Dioxin-Like Dietary Exposure. Regulatory Toxicology and Pharmacology, 40 (2), 125-135.
- Karim-Kos, H., de Vries, E., Soerjomataram, I., Lemmens, V., Siesling, S., Willem, J., & Coebergh, W. (2008). Recent Trends of Cancer in Europe: A Combined Approach of Incidence, Survival, and Mortality for 17 Cancer Sites since the 1990s. European Journal of Cancer, 44 (10), 1345-1389.
- Katalinic, A., & Rawal, R. (2007). Decline in Brease Cancer Incidence after Decrease in Utilization of Hormone Replacement Therapy. Breast Cancer Research and Treatment, 107 (3), 427-430.
- Kortenkamp, A., Martin, O., Faust, M., Evans, R., McKinlay, R., Orton, F., & Rosivatz, E. (2011). State of the Art Assessment of Endocrine Disrupters: Final Report. Brussels: European Commission.
- Lang, I., Galloway, T., Scarlett, A., Henley, W., Depledge, M., Wallace, R., Mezler, D. (2008). Association of Urinary Bisphenol A Concentration with Medical Disorders and Laboratory Abnormalities in Adults. Journal of the American Medical Association, 300 (11), 1303-1310.
- Lindberg, A., Ekström, E., Nermell, B., Rahman, M., Lönnerdal, B., Persson, L., & Vahter, M. (2008). Gender and Age Differences in the Metabolism of Inorganic Arsenic in a Highly Exposed Population in Bangladesh. Environmental Research, 106 (1), 110-120.
- Lind, P., Gustafsson, M., Hermsen, S., Larsson, S., Kyle, C., Orberg, J., & Rhind, S. (2009). Exposure to Pastures Fertilized with Sewage Sludge Disrupts Bone Tissue Homeostasis in Sheep. Science of the Total Environment, 407 (7), 2200-2208.
- London, L., de Grosbois, S., Wesseling, C., Kisting, S., Rother, H., & Mergler, D. (2002). Pesticide Usage and Health Consequences for Women in Developing Countries: Out Of Sight, Out Of Mind? International Journal of Occupational Health, 8 (1), 46-59.
- Luebker, D., York, R., Hansen, K., Moore, J., & Butenhoff, J. (2005). Neonatal Mortality from in utero Exposure to Perfluorooctanesulfonate (PFOS) in Sprague–Dawley rats: Dose–Response, and Biochemical and Pharamacokinetic Parameters. Toxicology, 215 (1-2), 149-169.
- McKinlay, R., O'Shaughnessy, P., Sharpe, R., & Fowler, P. (2012). In-Utero Exposure to Environmental Chemicals: Lessons from Maternal Cigarette Smoking and its Effects on Gonad Development and Puberty. In Diamantia-Kandarakis, E., & Gore, A. (Eds.), Endocrine Disruptors and Puberty, pp. 11-48. London: Humana Press.
- Mohai, P., Pellow, D., & Roberts, J. (2009). Environmental Justice. Environment and Resources, 34, 405-130.
- Moya, J., Bearer, C., & Etzel, R. (2004). Children’s Behavior and Physiology and How it Affects Exposure to Environmental Contaminants. Pediatrics, 113 (S3), 996-1006.
- NationMaster Labor Statistics. (2010). Labor Statistics By Country, Agricultural Workers, Percent Female, Most Recent. Rapid Intelligence Online.
- Network for Environmental Chemical Toxicants Affecting Reproduction (NECTAR). (2010). About.
- Network for Environmental Chemical Toxicants Affecting Reproduction (NECTAR). (2009). NECTAR Cluster.
- O'Shaughnessy, P., Monteiro, A., Bhattacharya, S., & Fowler, P. (2011a). Maternal Smoking and Fetal Sex Significantly Affect Metabolic Enzyme Expression in the Human Fetal Liver. Journal of Clinical Endocrinology and Metabolism, 96 (9), 2851-2860.
- O'Shaughnessy, P., Monteiro, A., & Fowler, P. (2011b). Identification of Stable Endogenous Reference Genes for Real-Time PCR in the Human Fetal Gonad using an External Standard Technique. Molecular Human Reproduction, 17 (10), 620-625.
- O'Shaughnessy, P., Monteiro, A., Bhattacharya, S., & Fowler, P. (2011a). Supplemental Data (Supplemental Table 1 and Supplemental Figures 1-2) — Maternal Smoking and Fetal Sex Significantly Affect Metabolic Enzyme Expression in the Human Fetal Liver. Journal of Clinical Endocrinology and Metabolism, 96 (9), 2851-2860.
- Pocar, P., Fiandanese, N., Secchi, C., Berrini, A., Fischer, B., Schmidt, J., Schaedlich, K., & Borromeo, V. (2012a). Exposure to Di (2-Ethyl-Hexyl) Phthalate (DEHP) in Utero and During Lactation Causes Long-Term Pituitary-Gonadal Axis Disruption in Male and Female Mouse Offspring. Endocrinology, 153 (2), 937-948.
- Pocar, P., Fiandanese, N., Secchi, C., Berrini, A., Fischer, B., Schmidt, J., Schaedlich, K., Rhind, S., Zhang, Z., & Borromeo, V. (2012b). Effects of Polychlorinated Biphenyls in Cd-1 Mice: Reproductive Toxicity and Intergenerational Transmission. Toxicological Sciences, 126 (1), 213-226.
- Reproductive Effects of Environmental Chemicals in Females (REEF) Project. (2009a). Summary.
- Reproductive Effects of Environmental Chemicals in Females (REEF) Project. (2009b). Objectives.
- Reproductive Effects of Environmental Chemicals in Females (REEF) Project. (2009c). Program Evaluation Review Technique (PERT) Diagram.
- Rhind, S., Kyle, C., Mackie, C., McDonald, L., Zhang, Z., Duff, E., Bellingham, M., Amezaga, M., Mandon-Pepin, B., Loup, B., Cotinot, C., Evans, N., Sharpe, R., & Fowler, P. (2010). Maternal and Fetal Tissue Accumulation of Selected Endocrine-Disrupting Compounds (EDCs) Following Exposure to Sewage Sludge-Treated Pastures Before or After Conception. Journal of Environmental Monitoring, 12 (8), 1582-1593.
- Rhind, S., Kyle, C., Mackie, C., & McDonald, L. (2009). Accumulation of Endocrine Disrupting Compounds in Sheep Fetal and Maternal Liver Tissue following Exposure to Pastures Treated with Sewage Sludge. Journal of Environmental Monitoring, 11 (8), 1469-1476.
- Rusiecki, J., De Roos, A., Lee, W., Dosemeci, M., Lubin, J., Hoppin, J., Blair, A., & Alavanja, M. (2004). Cancer Incidence among Pesticide Applicators Exposed to Atrazine in the Agricultural Health Study. Journal of the National Cancer Institute, 96 (18), 1375-1382.
- Sandra, O., Mansouri-Attia, N., & Lea, R. (2010). Novel Aspects of Endometrial Function: A Biological Sensor of Embryo Quality and Driver of Pregnancy Success. Reproduction, Fertility, and Development, 24 (1), 68-79.
- Schadt, E., Molony, C., Chudin, E., Hao, K., Yang, X., Lum, P., Kasarskis, A., Zhang, B., Wang, S., Suver, C., Zhu, J., Millstein, J., Sieberts, S., Lamb, J., Guha-Thakurta, D., Derry, J., Storey, J., Avila-Campillo, I., Kruger, M., Johnson, J., Rohl, C., van Nas, A., Mehrabian, M., Drake, T., Lusis, A., Smith, R., Guengerich, F., Strom, S., Schuetz, E., Rushmore, T., & Ulrich, U. (2008). Mapping the Genetic Architecture of Gene Expression in Human Liver. Public Library of Science (PLoS) Biology, 6 (5), e107.
- Sexton, K., Needham, L., & Pirkle, J. (2004). Human Biomonitoring of Environmental Chemicals. American Scientist, 92 (1), 38-45.
- Snijder, C., Roeleveld, N., Te Velde, E., Steegers, E., Raat, H., Hofman, A., Jaddoe, V., & Burdorf, A. (2012). Occupational Exposure to Chemicals and Fetal Growth: The Generation R Study. Human Reproduction, 27 (3), 910-920.
- Soerjomataram, I., Pukkala, E., Brenner, H., Willem, J., & Coebergh, W. (2008). On the Avoidability of Breast Cancer in Industrialized Societies: Older Mean Age at First Birth as an Indicator of Excess Breast Cancer Risk. Breast Cancer Research and Treatment, 111 (2), 297-302.
- United States Department of Labor Employment and Training Administration (ETA). (2010). The National Agricultural Worker's Survey. Washington, D.C.: Government Publishing Office (GPO).
- United States Environmental Protection Agency (U.S. EPA). (2009). Recommended Toxicity Equivalency Factors (TEFs) for Human Health Risk Assessments of Dioxin and Dioxin-Like Compounds: External Review Draft. Washington, D.C.: Government Publishing Office (GPO).
- Vandenberg, L., Hauser, R., Marcus, M., Olea, N., & Welshons, W. (2007). Human Exposure to Bisphenol A (BPA). Reproductive Toxicology, 24 (2), 139-177.
- Van den Berg, M., Birnbaum, L., Denison, M., De Vito, M., Farland, W., Feeley, M., Fiedler, H., Hakansson, H., Hanberg, A., Haws, L., Rose, M., Safe, S., Schrenk, D., Tohyama, C., Tritscher, A., Tuomisto, J., Tysklind, M., Walker, N., & Peterson, E. (2006). The 2005 World Health Organization Reevaluation of Human and Mammalian Toxic Equivalency Factors for Dioxins and Dioxin-Like Compounds. Toxicological Sciences, 93 (2), 223-241.
- Ward, M., Nuckols, J., Weigel, S., Maxwell, S., Cantor, K., & Miller, R. (2000). Identifying Populations Potentially Exposed to Agricultural Pesticides using Remote Sensing and a Geographic Information System. Environmental Health Perspectives, 108 (1), 5-12.
- Willing, C., Peich, M., Danescu, A., Kehelen, A., Fowler, P., & Hombach-Klonisch, S. (2011). Estrogen-Independent Actions of Environmentally Relevant AhR-Agonists in Human Endometrial Epithelial Cells. Molecular Human Reproduction, 17 (2), 115-126.
- Wilson, N., Chuang, J., Morgan, M., Lordo, R., & Sheldon, L. (2007). An Observational Study of the Potential Exposures of Preschool Children to Pentachlorophenol, Bisphenol-A, and Nonylphenol at Home and Daycare. Environmental Research, 103 (1), 9-20.
The Gendered Innovations project was asked by the European Commission to analyze several of its Framework Programme 7 (FP7) projects. The Reproductive Effects of Environmental Chemicals in Females (REEF) project studies the effects of environmental chemicals (including endocrine disruptors) on the developing human fetus. We identify gendered innovations, methods of sex and gender analysis, and points of potential "value added" through the future application of gendered innovations methods.
Gendered Innovation:
REEF samples both females and males, as well as pregnant and non-pregnant females to detect sex-specific effects of chemical exposure (for example, ovarian atresia in females and poor sperm quality in males) and to identify or rule out sex differences. This research design has allowed REEF researchers to identify, for example, a greater negative impact of environmental chemicals on male bone health in sheep (compared to females).
Potential Value Added to Future Research through the Application of Gendered Innovations Methods:
Researchers may gain additional knowledge by Analyzing Factors Intersecting with Sex. For females, pregnancy may be an important determinant of environmental chemical exposure and its consequences. Many REEF studies have compared male animals to non-pregnant females, and other studies have examined pregnant females in detail, but no studies specifically compare pregnant and non-pregnant females. Such comparisons may provide information about pregnancy's effects on absorption, mobilization, and metabolism of environmental chemicals.

